Вход/Регистрация
Электронные самоделки
вернуться

Кашкаров Андрей Петрович

Шрифт:

Когда поступает вызывной сигнал, тиристорные части оптронов открываются, через диодный мост VD2 и управляющие электроды тиристоров VS1, VS2 начинает протекать ток, достаточный для того, чтобы тиристоры открылись, что будет сопровождаться зажиганием лампы EL1.

Номиналы элементов подобраны таким образом, чтобы при вызывном сигнале лампа светилась, незначительно мерцая, почти полным накалом, а при наборе номера следовали короткие вспышки примерно вполовину мощности. Такой режим не создает неудобств при пользовании телефонным аппаратом. При необходимости полностью исключить мерцание лампы во время набора номера можно установить в телефонный аппарат дополнительный выключатель, который бы отключал световой сигнализатор от телефонной линии при поднятии трубки. Конденсатор СЗ предотвращает случайные вспышки лампы при коротких импульсных помехах в телефонной линии.

2.2.2. О деталях

Резисторы можно применить типов МЛТ, С2-23. Конденсаторы C1, C2 — К73-11, К73-17, К73-29, C3 — К50-35. Малогабаритные диодные мосты КЦ422Г можно заменить на КЦ407А или выпрямительными диодами серий КД209, КД258 (с индексами Б — Д), КД105 (Б — Г). Тиристорные оптроны АОУ103В можно заменить на 3ОУ103 с индексами А — В или АОУ103Б. Оптрон ЗОУ103Г, по справочным данным, выдерживает выходное обратное напряжение до 400 В. При его применении два оптрона можно заменить одним, в этом случае выравнивающие напряжение резисторы R3 и R4 не нужны.

В устройстве можно применить тиристоры серии КУ202 с индексами К, Л, М, а при мощности ламп накаливания не более 400 Вт — КУ201Л. Устанавливать тиристоры на теплоотводы не требуется.

Предохранитель FU1 выбирают на ток, примерно вдвое больший, чем потребляют лампы. Например, если в качестве нагрузки будет подключена одна лампа на 200 Вт, то предохранитель должен быть рассчитан на 2 А.

2.2.3. Налаживание

Правильно собранный из исправных деталей индикатор звонков начинает работать сразу. К телефонной линии следует подключать не более одного индикатора. При необходимости можно подключить к устройству несколько ламп накаливания, разместив их в разных помещениях.

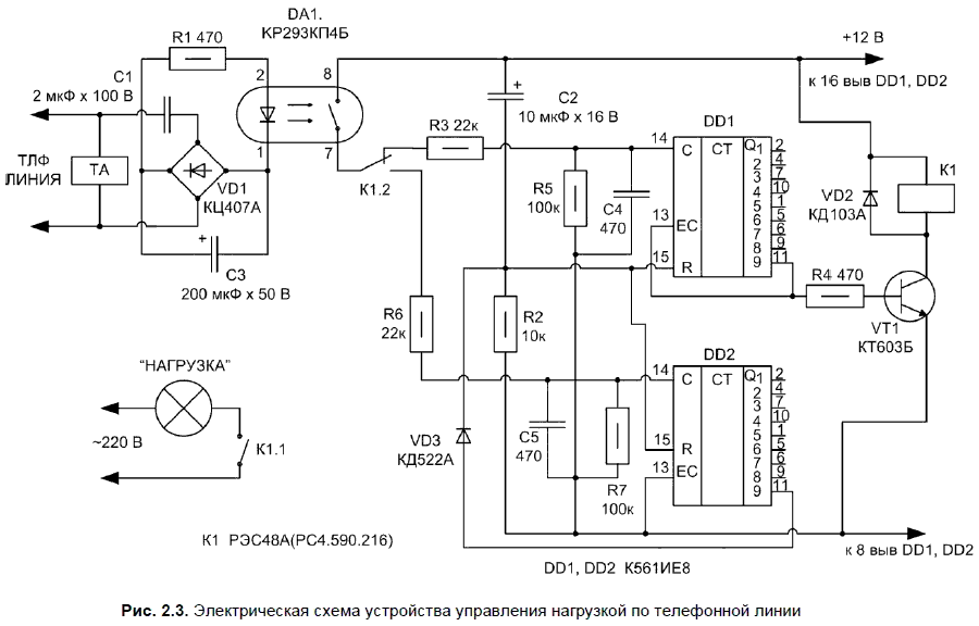
2.3. Устройства управления и проверки состояния шлейфа охраны по телефону

2.3.1. Простой вариант устройства управления

Телефонная сеть, кроме своего прямого назначения, обладает еще несколькими преимуществами, которые разумно, без вреда для других абонентов, можно эффективно использовать.

Схема телефонной приставки, которую я предлагаю на рис. 2.3, окажет несомненную пользу радиолюбителю, который хочет управлять (включать/выключать) электронные устройства, посылая телефонный вызов по своему номеру.

Очевидно, что связаться по телефону можно из любой точки мира (международная связь), другого города в составе одной страны (междугородная связь), а также практически из любого места (обладая мобильным сотовым телефоном). Область применения предлагаемого устройства ограничивается только фантазией радиолюбителя и особенностями электронных устройств нагрузки (которыми управляет телефонная приставка).

Например, уезжая надолго из квартиры, предусмотрительно подключив в качестве нагрузки таймер с лампой освещения, удается вводить в заблуждение потенциальных воров, для которых включенный в квартире свет — это несомненный признак наличия хозяев.

Устройство реагирует на телефонные звонки не сразу после подачи вызывных посылок (звонков), а после прошествия их определенного количества (устанавливается каждым пользователем индивидуально). Благодаря применению в устройстве популярной микросхемы К561ИЕ8, есть возможность установить режим включения приставки после того, как она пропустит от 1 до 9 звонков. Это позволит не реагировать на случайные звонки, т. к. обычно вызывающий абонент посылает сигнал вызова, состоящий из 4…5 звонков, и отключается. Отличительная черта приставки в том, что она используется одновременно с другим или другими телефонными аппаратами, подключенными в линию параллельно. Главное условие надежной эксплуатации состоит в том, чтобы в качестве телефонных аппаратов, работающих в линии одновременно с рекомендуемой приставкой, не было телефона с АОН.

Переменное напряжение, возникающее в линии при вызове, беспрепятственно проходит через конденсатор С1 и выпрямляется диодным мостом VD1. Частота вызывного сигнала примерно равна 32 Гц ±10 %. Для сглаживания этих пульсаций напряжения предусмотрен оксидный конденсатор С3. Благодаря ему, форма сигнала на входе оптронного ключа DA1 близка к прямой линии. Оптоэлектронный ключ открывается, и напряжение высокого уровня поступает на тактовый вход С счетчиков DD1 и DD2.

Если на входе ЕС (вывод 13 DD1) низкий уровень, то счетчик переключается положительным перепадом напряжения по тактовому входу С. Изменение состояния выходов счетчика происходит после первого сигнала вызова. Изначально на первом выходе счетчика (вывод 2 DD1) устанавливается напряжение высокого уровня (на остальных — сигнал логического «0»). С новым звонком высокий уровень напряжения будет поочередно присутствовать на каждом выходе счетчика DD1. Таким образом, девятый вызов-сигнал определит высокий уровень напряжения на выводе 11 микросхемы DD1. Одновременно этот уровень окажется на выводе 13 микросхемы DD1. Теперь новые импульсы на тактовом входе С уже не будут изменять состояние счетчика.

Высокий уровень через ограничительный резистор R4 достигнет транзистора VT1. Транзистор откроется и замкнет цепь питания реле К1. Контактами К1.1 реле будет коммутировать устройства нагрузки.

При высоком уровне напряжения на входе ЕС счетчика действие тактового входа запрещается, и счет останавливается. При высоком уровне на входе сброса R (вывод 15 DD1) счетчик очищается до исходного состояния. Исходное состояние — это когда все выходы имеют низкий уровень. Сброс счетчика в нулевое состояние происходит при каждом новом включении питания узла. Тогда при подаче питания оксидный конденсатор С2 заряжается от источника питания через резистор R2. По окончании зарядки (через 2…4 сек) на выводе 15 DD1 устанавливается низкий уровень напряжения и счетчик готов к работе.

  • Читать дальше
  • 1
  • ...
  • 10
  • 11
  • 12
  • 13
  • 14
  • 15
  • 16
  • 17
  • 18
  • 19
  • 20
  • ...

Ебукер (ebooker) – онлайн-библиотека на русском языке. Книги доступны онлайн, без утомительной регистрации. Огромный выбор и удобный дизайн, позволяющий читать без проблем. Добавляйте сайт в закладки! Все произведения загружаются пользователями: если считаете, что ваши авторские права нарушены – используйте форму обратной связи.

Полезные ссылки

  • Моя полка

Контакты

  • chitat.ebooker@gmail.com

Подпишитесь на рассылку: