Вход/Регистрация
Электронные самоделки
вернуться

Кашкаров Андрей Петрович

Шрифт:

4.12.1. Особенности устройства

Могут быть и другие конструкции, отличающиеся по внешнему виду (например, предназначенные для «втыкания» (вертикального крепления) непосредственно в землю на дачном участке. Предназначение у разного вида светильников может быть различным, емкость аккумуляторов и их тип (а также мощность солнечной батареи) отличается в зависимости от конструкции, но принцип действия у всех один.

При ясной погоде с большой солнечной активностью (днем) устройство, с помощью фотоэлементов солнечной батареи преобразует солнечную энергию в электрический ток, который заряжает маломощные аккумуляторы.

При наступлении темноты естественная солнечная активность снижается, зарядка аккумуляторов прекращается. Внутренняя схема «чувствует» наступление сумерек и разрешает мерцание светового элемента, которым является светодиод оранжевого свечения. Конструктивно светодиод выполнен в трубке из матовой пластмассы так, что кажется, как будто внутри корпуса фонаря мерцает свеча.

Благодаря конструктивным особенностям корпуса, удачным эстетическим решениям, а также электронной схеме устройства, управляющей светодиодом хаотичными пачками импульсов, удалось получить эффект мерцания свечи.

Прогресс в области новых световых элементов необратим. Лет 10 назад повсеместно в продаже имелись специальные лампы (рассчитанные под патрон Е27 и напряжение осветительной сети 220 В), которые производили аналогичный эффект мерцающей свечи благодаря инертному (неоновому) газу в колбе лампы. Сегодня такой же эффект можно получить от светодиода.

Стоимость таких фонарей-светильников невелика и колеблется от 3 до 10 Евро. В России и ближнем зарубежье подобные светильники продаются в отделах электротоваров, сувениров и гипермаркетах.

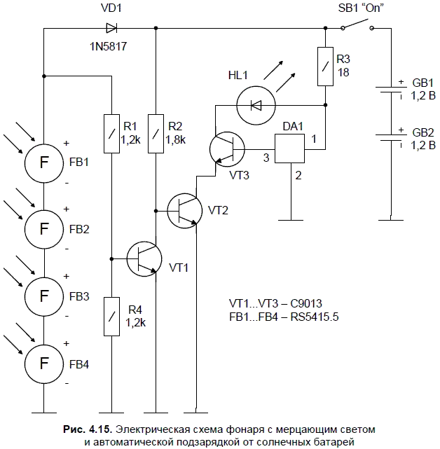
Рассмотрим электрическую схему устройства и ее основные элементы. Электрическая схема устройства представлена на рис. 4.15.

Микросхема DA1 является конструктивно «залитой» и на печатной плате представляет собой каплю твердой композиции с тремя выводами. Функция этой микросхемы — выработка импульсов с хаотичной частотой следования и скважностью. Как только на нее поступает питание после замыкания электрической цепи включателем SB1, на выводе 3 DA1 «OUT» присутствуют хаотичные импульсы положительной полярностью амплитудой 1,5–1,6 В (при нормально заряженных аккумуляторах). Ограничительный резистор R3 ограничивает ток через светодиод HL1, чем осуществляет энергосберегающую функцию устройства в вечернее время.

Импульсы хаотичного порядка с выхода микросхемы поступают в базу транзистора VT3, на котором выполнен усилитель тока.

В свою очередь, на транзисторах VT1, VT2 собран фоточувствительный узел (фотореле), управляющее работой усилителя тока VT2 и светодиода HL1. При ясной погоде или заметной солнечной активности в пасмурный день (короче, говоря, в дневное время) солнечная батарея на элементах FBI — FB4 является генератором постоянного тока. Максимальное суммарное напряжение на ее элементах (замеренное у катода диода VD1 и общего провода) не менее 3,4 В. Это напряжение поступает в базу транзистора VT1 (включенного вместе с VT2 по схеме Дарлингтона — с максимальным коэффициентом умножения напряжения) через делитель напряжения на резисторах R1, R4. Таким образом, пока светло, напряжение на солнечной батарее достаточно для открывания транзистора VT1 и, соответственно, запирания VT2. Через транзистор VT3 ток не течет, светодиод не мерцает.

Аккумуляторы GB1, GB2, соединенные последовательно, когда SB1 замкнут, заряжаются небольшим током через диод VD1, вторая функция которого — не допустить разряд аккумуляторов в темное время суток через элементы солнечной батареи.

В вечернее (темное) время суток, когда естественного освещения недостаточно для зарядки аккумуляторов, фотореле на транзисторах VT1, VT2 разрешает протекание тока через транзистор VT3, при этом светодиод HL1 мерцает, напоминая горение свечи. В этом случае через светодиод течет ток порядка 8 мА. При погашенном светодиоде устройство практически не потребляет ток. Соответственно, хорошо заряженных аккумуляторов при условии свечения светодиода только в вечернее время и ночью (то есть V суток) было бы достаточно на трое суток (примерно, 88 час).

Однако в дневное время аккумуляторы заряжаются, поэтому на практике время работы нового фонаря увеличивается намного и зависит (в основном) от солнечной активности в дневное время, т. е. тока заряда аккумуляторов.

Как правило, фонарь устанавливают в комнате на окне, с тем, чтобы он лучше заряжался днем. На практике, устанавливать фонарь в глубину комнаты, а тем более в темные интерьеры нельзя, т. к. не удастся получить желаемый уровень зарядки аккумуляторов и заявленные в руководстве (инструкции по эксплуатации) возможности «бесконечной работы, т. к. ресурс светодиода составляет не менее 100 000 часов» не соответствуют действительности. Конечно, не из-за светодиода, а просто устройство требует постоянной солнечной энергии для подзарядки, которую в темном углу или помещении будет неоткуда взять, да и аккумуляторы имеют не бесконечный цикл заряд-разряд. Прочие замеченные недостатки устройства и пути их локализации рассмотрим далее.

4.12.2. О деталях

Устройство комплектуется аккумуляторами Ni-Cd типа АА с номинальным напряжением 1,2 В и емкостью 700 мА/ч.

Транзисторы VT1—VT3 можно заменить отечественными приборами типа КТ312, КТ343 с любым буквенным индексом или аналогичные.

И тип аккумуляторов, и их емкость, на мой взгляд, недостаточны для хорошей и долговременной работы устройства. Именно поэтому устройство не принадлежит к «профи», а является «смешной детской самоделкой», рассчитанной на широкого потребителя и имеет больше сувенирное предназначение, нежели практическое.

  • Читать дальше
  • 1
  • ...
  • 45
  • 46
  • 47
  • 48
  • 49
  • 50
  • 51
  • 52
  • 53
  • 54
  • 55
  • ...

Ебукер (ebooker) – онлайн-библиотека на русском языке. Книги доступны онлайн, без утомительной регистрации. Огромный выбор и удобный дизайн, позволяющий читать без проблем. Добавляйте сайт в закладки! Все произведения загружаются пользователями: если считаете, что ваши авторские права нарушены – используйте форму обратной связи.

Полезные ссылки

  • Моя полка

Контакты

  • chitat.ebooker@gmail.com

Подпишитесь на рассылку: